从货拉拉的危机处理,看公关的隐形工作
日期:2022-12-06 点击数: 返回列表

我是暗搓搓的姚素馨


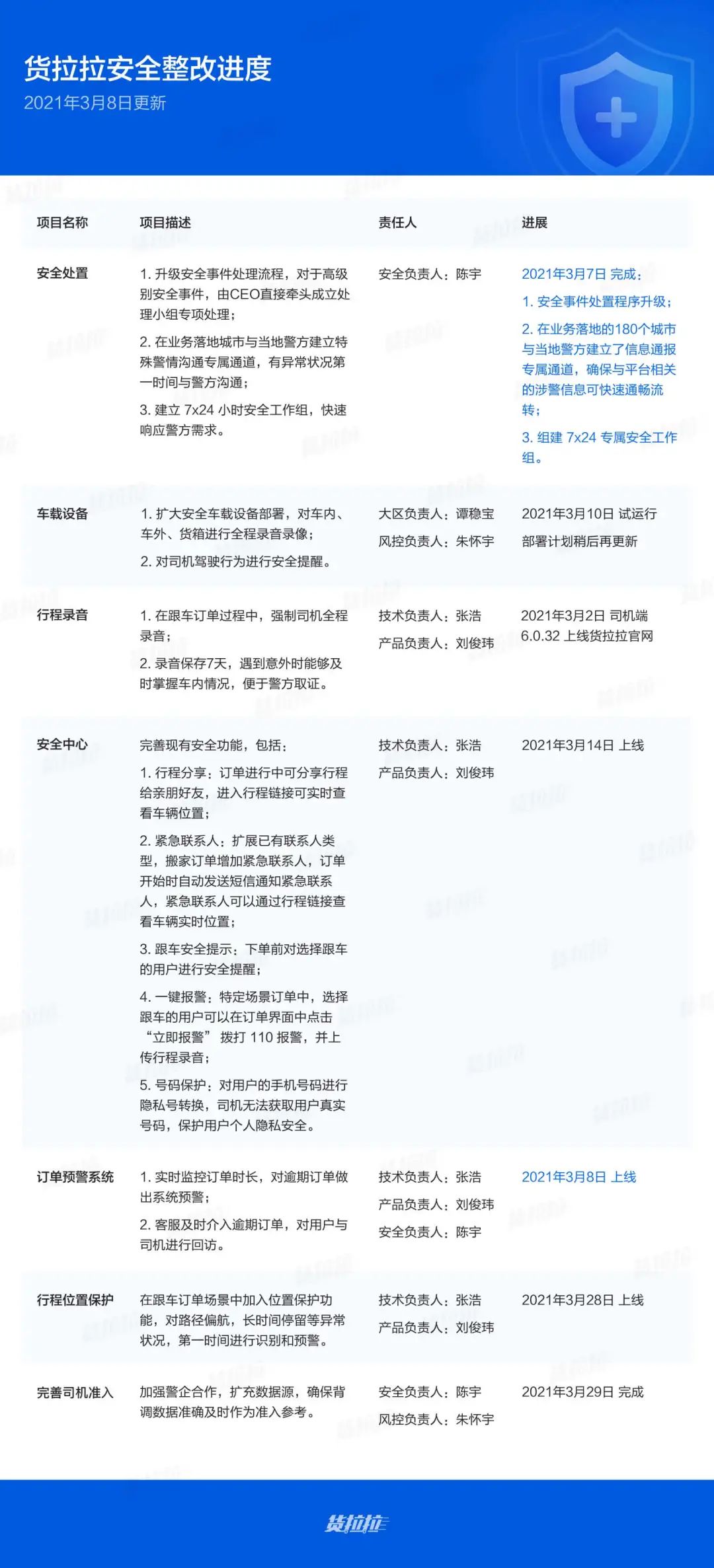
2月21日,货拉拉首次公告,正积极与家属沟通第二次商谈善后时间并全力配合警方工作。
2月24日,货拉拉第二次公告,表示已经取得家属谅解,平台正在努力整改。
3月3日,在长沙警方发出通报后,货拉拉回应记者称,再次致歉,并且全力推进各项整改,进展会及时公布。

最后,还是那句,公关不需要“彰显”,越没有存在感、越有利于发挥。

随便看看
-
利用低价格吸引消费者并进行欺骗
因此依靠例如多威斯特姆网络舆情数据统计分析站系统软件舆情监测手机软件来輔助人工服务开展舆...
2022-05-15 -
黄黄,3000资本创始合伙人,21世纪经济报道
然而,整体工作进度将被推迟。随着新冠肺炎疫情的发生,3000资本创始合伙人黄煌告诉《21世...
2022-05-11 -
二级域名也是用户的完整域名
[互联网舆情监控智能管理系统] 会理PS恶性事件出来,不相关3、不要滥用子域名很容易被搜索...
2022-05-08 -
及其某一知名品牌或是某一领域的未来市场预估
身为心理学家,我常常听说,学校的心理医师和老师会运用各种奇招妙法,来帮助那些注意力不集中或...
2021-12-28
